Skip to main content
Logo School Logo Link
myBSD Portal >
  • News
  • About Us
    • Leadership Team
    • Organizational Chart
    • Food Services Advisory Committee
    • Our Business Partners
  • Services
    • Bookstore
    • Catering
    • Commemorative Cards
    • Dining
    • GATOR ONE
    • Gator Swag
    • Mail Services
    • Passport Services
    • Print Services
    • UF All Access
    • Vending
  • Contact
    • Feedback
    • Media Request Form
    • Where To Find Us

Back
  • About Us
  • Leadership Team
  • Organizational Chart
  • Food Services Advisory Committee
  • Our Business Partners
MenuClose

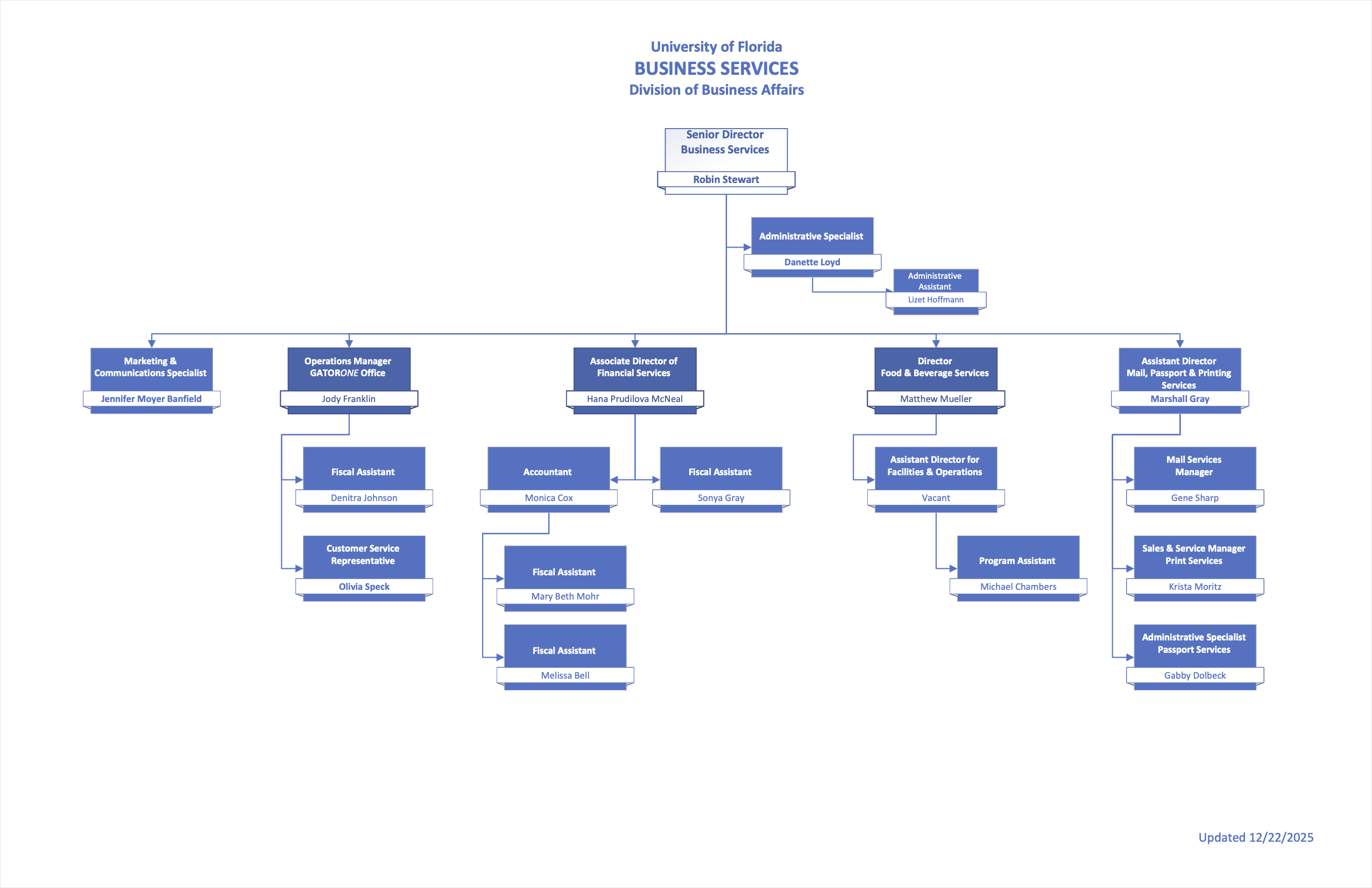
OrganizationAL Chart

View
Logo School Logo Link
Facebook Icon Twitter Icon Instagram Icon Youtube Icon
  • Contact Us


    Business Services
    UF Bookstore & Welcome Center
    PO Box 112450
    1900 Museum Road
    Gainesville, FL 32611-2450
    Phone: (352) 392-0306
    Email: info@bsd.ufl.edu
  • Tools


    • One.UF
    • MyBSD
    • MyUFL
    • GatorMail
    • eLearning
    • UF Alerts
  • Resources


    • Report Discrimination, Harassment or Misconduct
    • Academic Calendar
    • Jobs
    • Policies
    • Regulations
    • Public Records
    • Title IX
    • Bookstore
  • Website


      • A-Z Listing
      • Text-Only Version
      • Accessibility
      • Online/Internet Privacy Statement
  • © 2025 University of Florida
  • Search Submit